“医学生”距离“医生”到底还有多远……
这一个“学”字之差,却相隔着无数个日日夜夜与病魔斗争的千锤百炼。如何提高医学生学习兴趣,帮助他们找到自己真正喜爱的专业方向,尽早制定职业生涯规划,缩短医学生成长周期,是目前医学本科教育常常思考的问题。
2022年7月4日-2022年7月15日,快猫短视频
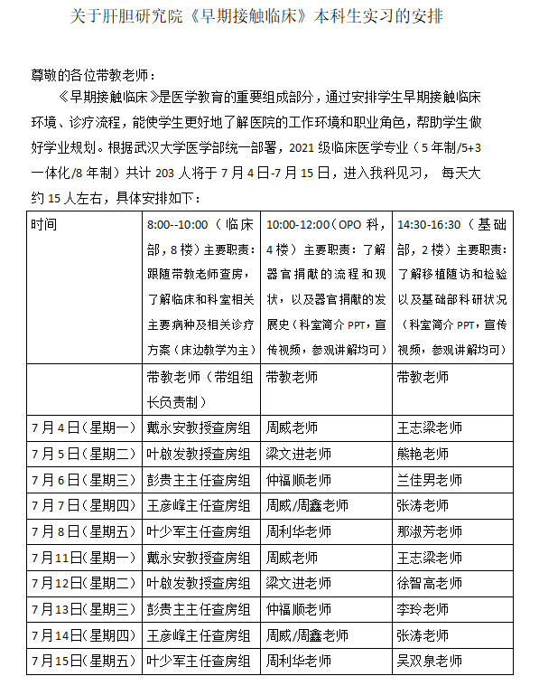
开展了我校2021级临床医学生《早期接触临床》课程。《早期接触临床》是在医学生在基础医学学习阶段,为医学生提供临床基本技能训练、安排医院见习观摩的一门专业必修课程。肝胆疾病研究院/器官移植中心作为中南医院8个临床科室之一在本次教学安排中接纳了203名2021级临床医学生(5年制/“5+3”一体化/八年制)。接到学院教学安排,肝胆疾病研究院高度重视,研究院院长、器官移植中心主任、器官移植外科学教研室主任叶啟发教授带领全科室医生亲自部署安排教学活动,针对2021级本科生目前掌握的医学知识水平,制定详细的带教方案。(图1)。

(图1 肝胆疾病研究院/器官移植中心《早期接触临床》安排表)
在研究院临床部,叶啟发教授、彭贵主教授、叶少军、代永安、周大为、薛承彪、夏志平和范晓礼等多位主任医师/副主任医师带领本科生查房,讲解典型临床病例,并带领同学们前往手术室,观摩移植手术(图2、3、4)。

(图2 叶啟发教授(右二)带领本科生进行临床教学查房)

(图3 肝胆研究院的主任们带领同学进行临床查房和讨论的场景)

(图4 同学在手术室观摩肝移植、肾移植手术)
在人体器官获取组织(OPO)科,周威常务副主任,周利华、梁文进、仲福顺医生为本科生讲解中国公民逝世后器官捐献相关历程、法律法规和流程等,使同学们全面了解器官捐献的发展历程、法律法规以及器官捐献的流程等知识(图5)。

(图5 老师们为同学讲解中国公民逝世后器官捐献相关知识)
在研究院基础部,教研室副主任熊艳,基础部李玲副主任药师、徐智高、吴双泉、张涛医生和那淑芳博士后等分别给同学们讲解了移植术后检验、随访、病理、基础研究等相关知识(图6)。通过理论与实践结合,帮助学生从器官捐献,器官获取,器官移植手术,移植术后管理等多个层面,全方位了解器官移植专业(图6)。

(图6 同学们学习移植术后检验、随访、病理、基础研究等相关知识的场景)
两周时间,短暂而充实。在老师们的悉心指导下,学生们通过实践教学对书本理论知识有了更加深刻的理解,进一步体会了临床诊疗模式,并感同身后作为一名临床医生的“痛并快乐”,对于提升他们专业学习兴趣、形成临床思维和职业发展规划起到了积极的作用。同学们感受颇多:他们有被老师专业幽默的授课所吸引;被精湛的手术所震撼;被“生命传递”的大爱精神所感动;对“性命之托”这份沉甸甸的责任的认同。不少同学表示以后希望能成为一名器官移植专业的医生,帮助更多器官衰竭的患者重获新生。
学生见习感言:
l 龚逸林,快猫短视频
2021级临床医学八年制
老师,早上的观摩手术让我很有感触,想和您分享一下。第一次近距离接触手术,给我最直观的感受就是手术时候的严谨,是一道又一道的防护和消毒,因为这决定着手术的成败,这也让我学会了在以后的临床实践中要格外注意创造和保护无菌环境。
其次,虽然我只是一名大一的学生,但是已经完成了系统解剖学和局部局剖学的学习。我欣喜的发现,肝肾摘除手术的过程在我看来并不是一头雾水,而是所学知识的实践。这也给予了我巨大的信心。我相信只要踏实学习专业知识,积极参与实践,我也能成为一名优秀的医生。
今天的这台手术,更让我感受到了医生这一职业的崇高与移植中心重大的责任。期盼以后能更多的了解咱们学科!
l 宝塔,快猫短视频
2021级临床临床医学专业
为期五天的早临见习顺利结束啦!
第一天在听科室介绍的时候大家的昏昏欲睡仍然历历在目,哈哈哈,也不曾忘记周威老师精彩有趣的课堂。这种快乐虽然在第二天到来的重症见习中戛然而止,但也从侧面看出了ICU 医生们压力之大,在短短一天的见习时间里见识到了老师口中的“生命的暂停键“。
随之而来的内科和外科门诊见习中,最常闻及的便是医生们亲切的问“怎么不好”。超级感谢丁锋老师在目前我们学习的专业课程十分有限的前提下还是用解剖学的角度教会了我许多知识。在门诊等候带教老师的时候还遇到了请求帮助的外国友人,勉勉强强用蹩脚的英文帮助他解决了问题。
最后一天的妇产科也是我最期待的一个科室,起初很遗憾没有被分到产科而是妇瘤科,但所幸遇到了负责而有趣的周波老师,非常鼓励我提出问题,同时向我普及了许多有关妇科疾病及疫苗的知识。
总之,很感谢所有带教老师,也很幸运同组组员都很有趣! 是获益匪浅的五天。
文:曾承、熊艳、黄伟
图:曾承、熊艳
审校:喻明霞